
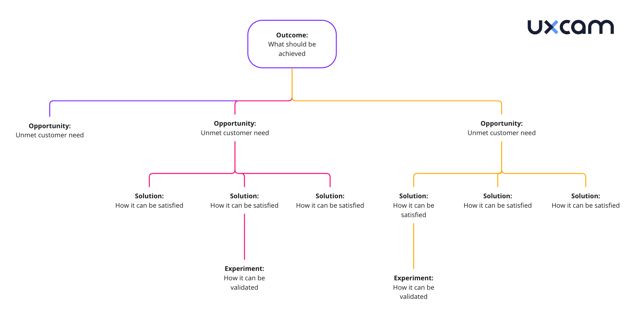
This lesson introduces the Opportunity Tree, a concept by Teresa Torres that helps product managers map their discovery process and make informed decisions.
Key takeaways:

The Opportunity Tree helps product managers to:
Map out desired outcomes
Identify opportunities
Ideate solutions
Design experiments to validate solutions
Multitracking, a key concept in the Opportunity Tree, involves pursuing multiple opportunities and solutions simultaneously. This helps product managers avoid tunnel vision and reduce the risk of banking on just one idea.
The FoodFleet case study demonstrates how the Opportunity Tree and Multitracking can solve a real-world problem: low user retention.